
冬至过后,寒潮不时南下,天一冷,部分人群会出现脖子不舒服的情况,轻则肩颈部肌肉紧张疼痛,重则由颈部引起上肢痹痛、头晕、头痛、失眠等问题。今天教大家一些居家调养的小方法。开学第一课
中医认识“脖子疼”
“脖子疼”属于中医的“项痹”范畴,是指以颈项部为主,涉及肩、头枕部、上肢等部位以疼痛或兼麻木、无力为主要表现的一类病症。
中医认为,项痹多因风寒湿困、痰湿阻络、气滞血瘀、湿热阻滞导致经络不通,或气血亏虚、肝肾不足等导致经络失养所致。秋冬季节,风寒之邪多发,“风善行数变”“寒主收引”,两者相合更易导致颈痛的发生。
从经络来看,项痹主要与手足三阳经、督脉、肝经、肾经相关。
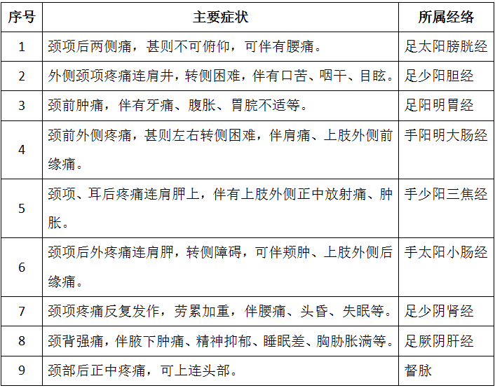
表1:中医证候自查表

表2:经络辨证自查表
肩颈痛的居家调理 常用穴位
根据中医证候、经络辨证、伴随症状等选择不同的穴位处方。
主穴:风池、百劳、肩中俞等。
① 百劳穴
【定位】位于颈部,当大椎穴直上2寸,旁开1寸处。此处是颈部最易劳累的部位,故名颈百劳。
【主治】颈项僵痛、咳嗽气喘、盗汗瘰疬、骨蒸潮热等。
② 风池穴
【定位】在项部,当枕骨之下,与风府相平,胸锁乳突肌与斜方肌上端之间的凹陷处。
【主治】头痛,头晕,感冒,鼻渊,颈项强痛,落枕等。
③ 中渚穴
【定位】位于手背部,当第4掌指关节的后方,第4、5掌骨间凹陷处。
【主治】“输主体重节痛”,作为三焦经之输穴,能通利三焦,治疗颈、肩、背、肘、臂疼痛麻木,手指不能屈伸;头痛、目赤、耳鸣、耳聋、喉痹等头面五官疾患。
④ 安眠穴
【定位】在耳后,当翳风穴与风池穴连线的中点。
【主治】失眠、头痛、耳鸣、颈痛等。
配穴:风寒湿困证可加天柱,痰湿阻络证可加中脘,气滞血瘀证可加内关,湿热阻滞证可加液门,肝肾不足证可加太溪、绝骨,气血亏虚证可加足三里,伴睡眠不良者可加安眠,伴易发眩晕者可加风府,伴畏寒可加大椎,伴肩颈不适可加肩井。病属足太阳经可加束骨,足少阳经可加阳陵泉、足临泣,足阳明经可加足三里,手阳明经可加合谷,手少阳经可加中渚,手太阳经可加后溪,足少阴经可加太溪,足厥阴经可加太冲,督脉可加水沟等。
注:每次选择3-5个穴位即可。部分穴位孕妇慎用。
具体方法
(1)按摩
根据不同穴位特点,选择指尖按压、或指腹画圈揉动、或拿捏法等,以合适的力度按揉,使穴位处出现轻微胀痛、酸麻感等。
取穴参考如上,按揉手脚穴位时,可配合呼吸缓慢活动颈部,按摩时间以自身感觉舒适为度。
(2)热敷
常用的工具如热毛巾、热水袋、暖宝宝、盐袋、热奄包等,热敷肩颈部可缓解肌肉疼痛、促进血液循环、改善疲劳。
主要适用于受寒引起的(肩)颈痛。急性炎症、皮肤破损等不宜热敷。注意热敷时间不宜过长,热敷温度不宜过高,以免灼伤。
(3)艾灸
使用艾条或简易艾盒进行艾灸,距离以被灸者的温感作为标准,每穴灸10-20分钟或灸至微微出汗为宜,个别穴位如出现透热、扩热、传热、表面不热深部热、局部不热远部热等热敏特征时可适当延长艾灸时间。
主要适用于风寒湿困、痰湿阻络、气滞血瘀、肝肾不足、气血亏虚型颈痛。感觉障碍、皮肤病等患者慎用。孕妇注意避开部分穴位。
(4)风筒热风吹拂
如出门在外条件有限,可使用风筒调节至热风档位吹拂相应穴位,或根据经络辨证循经吹拂。
注意控制好温度与距离,避免局部过热灼伤,每次3-5分钟或以症状改善为度。主要适用于感受风寒者。
(5)刮痧
对于证属气滞血瘀、湿热阻滞的颈痛可使用刮痧治疗。
如无专业刮痧板,可寻找光滑、圆润、无尖锐棱角的物品临时替代,如瓷勺、牛角梳、硬币等。刮痧部位主要选择病变经络的肩颈部循行段。
常规操作方法:清洁皮肤后,涂抹润滑介质如橄榄油、椰子油、部分皮肤护理乳液等,沿经络或肌肉走向单向刮拭,避免来回刮,力度由轻到重,以皮肤轻微发热、泛红、出痧为度。
不出痧时勿强行加重,合理控制单次刮拭时间,同一部位需间隔3-7天待痧痕消退后再操作。
凝血功能障碍者、孕妇、皮肤病患者慎用。刮痧后注意避风保暖、适当饮水、不要马上洗浴等。
(6)功法锻炼
还可配合功法锻炼如八段锦、太极拳等。对活动放松脖子、锻炼颈部肌肉力量、运行全身气血、强身健体等有较好的益处。
温馨提醒
因每个人的病情不同,以上方案仅供参考。如有外伤史,或伴头晕、呕吐、手足麻木等明显不适,应及时前往正规医院诊治,以免贻误病情。■